База знаний

Hermes Agent — самообучающийся AI-агент от Nous Research

Open-source автономный AI-агент с встроенным learning loop: автоматически создаёт навыки из опыта, поддерживает 6 мессенджеров, 5 sandbox-бэкендов, субагенты и research pipeline для файнтюнинга. Python 3.11, MIT.

Опубликовано Обновлено

Open-source автономный AI-агент от Nous Research, построенный вокруг одной идеи: агент должен учиться на собственном опыте. В отличие от большинства агентных платформ, где навыки создаются вручную, Hermes автоматически генерирует и улучшает skills после каждой задачи. Чем дольше он работает — тем быстрее и точнее становится.

📌
Версия: v0.4–0.6 (апрель 2026). Активная разработка, возможны breaking changes. Лицензия MIT. Python 3.11.

Зачем это нужно

Большинство AI-агентов работают по принципу «получил задачу — выполнил — забыл». Каждый новый запрос — с чистого листа. Hermes Agent устроен иначе: после выполнения задачи он анализирует, что сработало, и сохраняет решение как переиспользуемый навык (skill). При повторных задачах того же типа загружает этот skill и работает быстрее.

Добавьте к этому persistent multi-level memory (рабочая, долгосрочная, модель пользователя), изолированные субагенты с собственными терминалами и research pipeline для генерации training data — и получается агент, который не просто выполняет команды, а накапливает экспертизу.


Ключевые возможности

ВозможностьЧто это значит
Learning loopАвтоматическая генерация и улучшение skills после каждой задачи. Агент сам решает, что превратить в навык
Multi-level memoryPersistent память: рабочая, долгосрочная, модель пользователя. Углубляется со временем
СубагентыИзолированные субагенты с собственными терминалами и Python RPC. Zero-context-cost параллельные пайплайны
5 sandbox-бэкендовLocal, Docker, SSH, Singularity, Modal — с container hardening и namespace isolation
40+ инструментовWeb search, терминал, файловая система, browser automation, vision, image generation, TTS, code execution, cron
6 мессенджеров + CLITelegram, Discord, Slack, WhatsApp, Signal, Email — через единый gateway
Cron schedulingПланировщик на естественном языке: отчёты, бэкапы, брифинги — автономно
Research pipelineBatch trajectory generation, RL-тренировка (Atropos), экспорт в ShareGPT для файнтюнинга
MCP поддержкаModel Context Protocol — подключение к внешним MCP-серверам (с v0.6.0)
Multi-modelNous Portal, OpenRouter (200+ моделей), OpenAI или свой endpoint. Переключение через hermes model

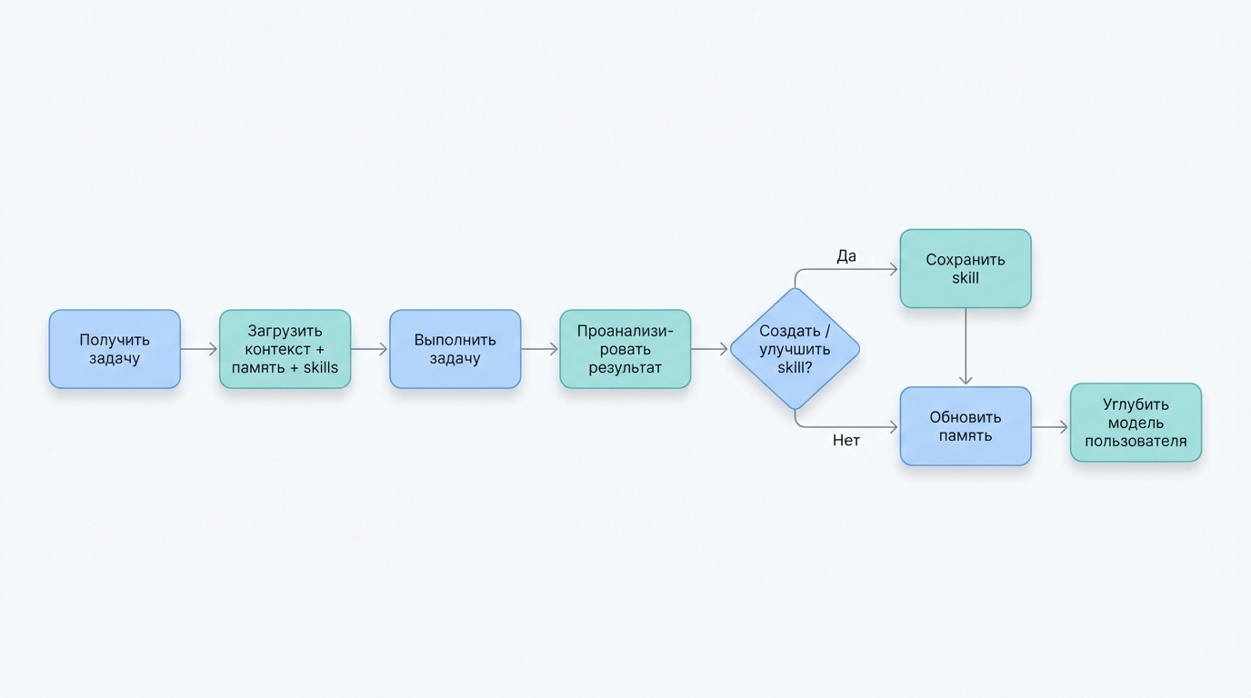
Как работает learning loop

Notion image
flowchart LR
    A["Получить задачу"] --> B["Загрузить контекст + память + skills"]
    B --> C["Выполнить задачу"]
    C --> D["Проанализировать результат"]
    D --> E{"Создать / улучшить skill?"}
    E -->|Да| F["Сохранить skill"]
    E -->|Нет| G["Обновить память"]
    F --> G
    G --> H["Углубить модель пользователя"]

После выполнения задачи агент оценивает, стоит ли превращать решение в переиспользуемый навык. Если да — создаёт SKILL.md файл с инструкциями, примерами и конфигурацией инструментов. При повторных задачах того же типа загружает этот skill и работает быстрее.

Skills хранятся в формате agentskills.io — открытый стандарт. Источники навыков: встроенные (40+), автогенерируемые, ClawHub (500+), LobeHub и любой GitHub-репозиторий с SKILL.md.


Архитектура

Notion image
flowchart TD
    A["Пользователь"] --> B["Gateway (Telegram / Discord / CLI)"]
    B --> C["Hermes Core"]
    C --> D["LLM (Nous Portal / OpenRouter / свой)"]
    C --> E["Memory Store"]
    C --> F["Skills Engine"]
    C --> G["Tool Registry (40+)"]
    C --> H["Sandbox Manager"]
    H --> I["Local / Docker / SSH / Modal / Singularity"]
    C --> J["Subagents (isolated)"]

Быстрый старт

# Установка (Linux / macOS / WSL2)
curl -fsSL https://hermes-agent.nousresearch.com/install.sh | bash

# Настройка (интерактивный мастер)
hermes setup

# Запуск
hermes

Устанавливает uv, Python 3.11, клонирует репозиторий и настраивает окружение. Без sudo.

Подключение мессенджеров

# Интерактивная настройка gateway
hermes gateway setup

# Запуск gateway
hermes gateway

# Установка как systemd-сервис (для VPS)
hermes gateway install

Мастер проведёт через подключение Telegram, Discord, Slack или WhatsApp. Работает как systemd-сервис на VPS.

Миграция из OpenClaw

hermes claw migrate

Автоматически переносит skills, память и настройки из OpenClaw.

📌
Нативная поддержка Windows экспериментальная. Используйте WSL2.

Sandbox-бэкенды

БэкендКогда использоватьИзоляция
LocalРазработка, быстрые задачиМинимальная — полный доступ к системе
DockerПродакшен на VPSContainer hardening, read-only root
SSHУдалённый серверЗависит от настройки хоста
ModalServerless — платите только за использованиеПолная изоляция, автоскейлинг
SingularityHPC-кластеры, научные вычисленияNamespace isolation

Для постоянной работы на VPS — Docker. Для тяжёлых разовых задач (ресёрч, генерация данных) — Modal.


Сравнение с OpenClaw

ПараметрOpenClawHermes Agent
СамообучениеНет — навыки вручнуюAuto-generated skills из опыта
Мессенджеры20+ (включая iMessage)6 + CLI
ПесочницаDocker5 бэкендов
СубагентыЧерез Codex/Claude CodeНативные изолированные с Python RPC
Research/MLНетTrajectory generation, RL, файнтюнинг
Сообщество430 000+ звёзд, крупнейшееРастёт, моложе
СтекTypeScriptPython 3.11
⚖️
Не конкуренты, а дополнение. OpenClaw сильнее в оркестрации и широте интеграций. Hermes — в самообучении и research. Оптимальная стратегия: OpenClaw для ежедневных ops, Hermes для задач, требующих накопления опыта.

Тарифы и инфраструктура

Hermes Agent — бесплатный и open-source. Платите только за LLM и хостинг.

КомпонентСтоимостьПримечание
Hermes AgentБесплатно (MIT)Self-hosted
Nous PortalПо тарифам Nous ResearchМодели Hermes-3 и другие
OpenRouterPay-per-token200+ моделей
VPS (Hetzner)от €3.49/месДостаточно для базового использования
Modal (serverless)~$0 в idleПлатите только за вычисления

Можно использовать мощную модель (Claude Opus, GPT-5) для сложных задач и дешёвую (Hermes-3, GPT-4o-mini) для рутинных. Переключение через hermes model без изменения кода.


Ограничения

  • Ранний проект — v0.4–0.6 (апрель 2026), возможны breaking changes
  • Меньше мессенджеров — 6 против 20+ у OpenClaw, нет iMessage
  • Моложе сообщество — меньше готовых skills и интеграций
  • Python-стек — если инфраструктура на TypeScript, потребуется отдельное окружение
  • Нет веб-интерфейса — всё через CLI и мессенджеры
  • Зависимость от LLM — качество агента = качество модели + стоимость API

Когда стоит присмотреться

  • Вам нужен агент, который учится на задачах и становится быстрее со временем
  • Вы хотите research pipeline для генерации training data и файнтюнинга
  • Вам нужны изолированные субагенты для параллельных задач
  • Вы работаете на Python и хотите лёгкий self-hosted агент на VPS
  • Вы уже используете OpenClaw и хотите делегировать ему «умные» задачи с накоплением опыта

Ссылки


По теме

Если вы разбираетесь, какой AI-агент подойдёт под ваши задачи — self-hosted, облачный или гибрид — напишите, помогу выбрать архитектуру.